欢迎来到上海泽威信息科技有限公司官方网站!

HOME | CONTACT

联系我们

    上海泽威信息科技有限公司
    地址:上海市松江区东宝路19号东宝大厦602室
    电话:86 21-3126 1348
    电话:86 21-5771 2250
    传真:86 21-5771 2250
    电邮:cvtest@126.com
    QQ:870335905
    QQ:578020381
    Wechat:wx578020381

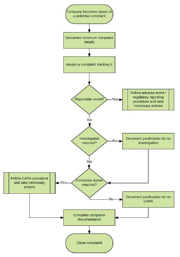
FDA审核_医疗器械投诉控制流程图(Complaint Procedure)

您的位置:网站首页 > 最新公告 > FDA审核_医疗器械投诉控制流程图(Complaint Procedure)

访问次数:

下面的图表概述了医疗器械公司在收到投诉时应经历的阶段:


Copyright © 2017 上海泽威信息科技有限公司 沪ICP备17010552号-1 版权声明 技术支持:江苏东网科技 [内容管理入口]
Top